In Röhrenfurth montiert:




Fläche der Solarfelder beträgt 3,9m2, Ausrichtung Süden. Aufstellort nicht ideal, in den Monaten Dez u. Jan
kommt es zur Teilabschattung der hinteren Panele und durch das Nachbarhaus.


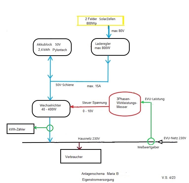
im oberen Einschub sind der Wechselrichter, der kWh-Zähler für die eingespeiste Leistung
und der Akku-Laderegler
unten der 2,4kWh-Akku


eine Betonplatte wiegt ca. 26kg


alle Metallteile sind geerdet.


Leistungsmesser für drei Phasen (Stromwandler hinter der Abdeckung)





jährlicher Ertrag (April 23 bis März 24) von 580kWh zur eigenen Nutzung.
Ausführliche Beschreibungen auf Anfrage
Anmerkung: diese Anlagenkonfiguration ist leicht um eine Notstromversorgung z.B. bei Ausfall des EVU-Netzes, zu ergänzen.
Ein 48V-Wechselrichter mit 800W Leistung kann die wichtigsten Funktionen im Haushalt gewährleisten. Und das dauerhaft,
der Akku wird von der Sonne täglich nachgeladen.
letzte Änderung am 27.03.2026